天津邁特斯科技有限公司創辦于2000年,是一家專業經營韓國工控自動化產品的營銷機構,本著精誠合作,用戶至上的原則,廣域地為來自各方面的廣大用戶提供優質服務,展開全面合作。
韓國三和EOCR電動機保護器:EOCR-SS、EOCR-SS1/SS2、EOCR-AR、EOCR-ST、EOCR-SP、EOCR-SP1/SP2、EOCR-SE、EOCR-SE2/SE3、EOCR-DS(T)、EOCR-DS1(T)、EOCR-DS2(T)、EOCR-DS3(T)、EOCR-1P、EUCR、EUCR-3C、EOCR-DG、EOCR-DGT、EOCR-DZ、EOCR-DZT、EOCR-3E、EOCR-4E、EOCR-4F、EOCR-3DD/FD、EOCR-3DS/FDS、EOCR-3DZ/FDZ、EOCR-3D420/FD420、EOCR-3SZ、EOCR-3DM/FDM、EOCR-3MS/FMS、EOCR-3MZ/FMZ、EOCR-3M420/FM420系列電動機保護器(電子式電流繼電器)
韓國三和(EOCR)株式會產品系列
EOCR-4F智能過電流繼電器 EOCR-DS1/DS2/DS3智能過電流繼電器
EOCR-SS1/SS2智能過電流繼電器 ? EOCR-3DS智能過電流繼電器 零序電流互感器ZCT
?EOCR-3MZ/FMZ智能過電流繼電器 EOCR-SE固態過電流繼電器
EOCR-SS固態過電流繼電器 EVR-FD電壓繼電器
EOCR-SP1/SP2智能過電流繼電器 EOCR-DS(T)固態過電流繼電器
EOCR-1P固態過電流繼電器 EOCR-3DM/FDM智能過電流繼電器
EOCR-SE2固態過電流繼電器 EOCR-3DZ智能過電流繼電器
EOCR-AR固態過電流繼電器 EOCR-3DD智能過電流繼電器
EGR接地保護繼電器 電流互感器CTEVR-PD電壓繼電器
EOCR-3MS/FMS智能過電流繼電器 EUCR欠電流繼電器
EOCR-FD智能過電流繼電器 EOCR-4E固態過電流繼電器
EVR電壓繼電器EUCR-3C欠電流繼電器 EOCR-SP固態過電流繼電器EOCR-ST固態過電流繼電器
| 韓國三和EOCR-SE電動機保護器 |
|
|
| ■ |
超小型 |
| ■ |
過電流/缺相/堵轉保護(缺相和堵轉以過流方式動作) |
| ■ |
啟動延遲與動作延遲一體型 |
| ■ |
手動/電動復位 |
| ■ |
低功耗 |
| ■ |
無電壓釋放功能/失效-安全-N型 |
| ■ |
直接啟動型/適用于一般小型電動機的保護 |
| | | |
 |
| 韓國三和EOCR-SE 保 護 |
|
| |
| 保護項目 |
動作時間 |
| 過流 |
O-TIME |
| 缺相 |
O-TIME |
| 堵轉 |
O-TIME | | |
| |
|
| 韓國三和EOCR-SE 技術條件 |
|
| |
| 規格 |
設定范圍 |
| 電流設定 |
05 |
1-5A |
| 30 |
3-30A(35A) |
| 60 |
5-60A(70A) |
| 動作延時設定 O-TIME |
0.2-15秒 |
| 復位 |
手動(即時)/電動(遠方) |
| 動作時間特性 |
定時限 |
| 控制電源 |
電壓 |
24 |
24VAC/DC |
| 220 |
90-260VAC |
| 其它 |
訂購生產 |
| 頻率 |
50/60HZ |
| 繼電器輸出 |
形式 |
1-SPST(IC) |
| 狀態 |
N |
送上電源被激勵 |
| R |
繼電器被激勵與送上電源無關 |
| 負載 |
3A/250VAC 阻性負載 |
| 安裝 |
配電盤安裝 |
| |
| |
|
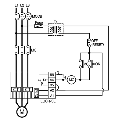
| 韓國三和EOCR-SE 典型參考圖/接線圖/安裝尺寸圖 |
|
|
|