|
CAN總線接口電路設計:
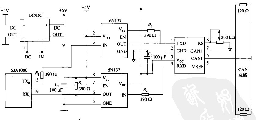
CAN總線是一種有效支持分布式控制和實時控制的串行通信網絡,以其性能和高可靠性在自動控制領域得到了廣泛的應用。為提高系統的驅動能力,增大通信距離,實際應用中多采用PHILIPS公司的82C250作為CAN控制器與物理總線間的接口,即CAN收發器,以增強對總線的差動發送能力和對CAN控制器的差動接受能力。 為進一步增強抗干擾能力,往往在CAN控制器與收發器之間設置光電隔離器電路。典型的CAN總線接口電路原理如圖3-2所示:

在CAN總線接口電路的設計中,需要著重考慮以下關鍵問題。
1. 光電隔離電路
光電隔離電路雖然能增強系統的抗干擾能力,但也會增加CAN總線有效回路信號的傳輸延遲時間,導致通信速率或傳輸距離減少。82C250等型號的CAN收發器本身具備瞬間抗干擾,降低射頻干擾(RFI)及實現熱防護的能力,其具有的電流限制電路還提供了對總線的進一步保護功能,因此,如果現場傳輸距離近,電磁干擾小,可以不采用光電隔離,應選用高速光電隔離器件。以縮短CAN總線有效回路信號的傳輸延遲時間,如高速光電耦合器6N137,傳輸延遲時間短,典型值僅為48NS,已接近TTL電路傳輸延遲時間的水平。
2. 電源隔離
光電隔離器件兩側所用電源VDD與VCC必須完全隔離,否則,光電隔離將失去應有的作用。電源的隔離可以通過小功率DC/DC電源隔離模塊實現,如外形尺寸為DIP-14標準腳位的5V雙路隔離輸出的小功率DC/DC模塊。
3. 上拉電阻
圖3-2 的CAN收發器82C250的發送數據輸入端TXD與光電耦合器6N137的輸出端OUT相連,注意,TXD必須同時接上拉電阻R3。一方面,R3保證6N137中的光敏三級管導通時輸出低電平,截止時輸出高電平。另一方面,這也是CAN總線的要求。具體而言,82C250的TXD端的狀態決定著高,低電平CAN電壓輸入/輸出端CANH,CANL的狀態。CAN總線規定,總線在空閑期間應呈隱形。即CAN網絡中節點的默認狀態是隱性的,這要求82C250的TXD端的默認狀態為邏輯1(高電平)。為此,必須通過R3確保在不發送數據或出現異常情況時,TXD端的狀態為邏輯1(高電平)。
表3-2 TXD與CANH, CANL的關系表

4. 總線阻抗匹配
CAN總線的末端必須連接兩個120歐的電阻,它們對總線阻抗匹配有著重要的作用,不可省略。否則,將大大降低總線數據通信時的可靠性和抗干擾性,甚至有可能導致無法通信。
5. 其他抗干擾措施
為提高接口電路的抗干擾能力,還可以考慮以下措施:
A. 在82C250的CANH,CANL端與地之間并聯兩個30pf 的小電容,以濾除總線上的高頻干擾,防止電磁輻射
B. 在82C250 的CANH,CANL端與CAN總線之間各串聯一個5歐的電阻,以限制電流,保護82C250免受過流沖擊。
C. 在82C250,6N137等集成電路的電源端與地之間加入一個100NF的去耦合電容,以降低干擾。
接口電路是CAN總線網絡中重要環節,其可靠性與安全性直接影響整個通信網絡運行,只有抓住設計中的關鍵,才能提高多接口電路的質量與性能,確保CAN總線網絡安全,可靠地運行。
|