作者:祁榮欣 李云杰 高奇 (北京泛華恒興科技有限公司 北京 100192)
摘要:為了滿足ETC(電子節氣門)的終檢測試要求,開發了雙工位的反應時間測試系統。系統以柔性測試技術為核心理念,具有可靠性、靈活性、適用性和可擴展性等特點。
關鍵詞:ETC 雙工位 柔性測試技術
Design of ETC reaction time testing system based on Flexible Test Technologies
Author:Qi Rong-xin Li Yun-jie gao qi(Beijing Pansino Solutions Technology Co.,Ltd., Beijing 100192, China)
Abstract: A reaction time test system with two working station is developed for the final testing of ETC. The system based on Flexible Test Technologies features Reliability, flexibility, applicability and expansibility.
Key words: ETC; two working station; Flexible Testing Techniques
1 引言
ETC是伴隨汽車電子驅動理念將節氣門由機械控制向電子控制轉變的新一代產品。ETC避免了傳統機械式節氣門拉索或拉桿的機械連接,通過采用油門執行器、電控單元以及相應的各種傳感器,實現對汽車節氣門開度的精確控制。ETC能將節氣門調節到最佳位置,實現發動機在不同負荷和工況下,都能以接近理論空燃比的狀態工作,這將有利于提高汽車行駛的動力性、平穩性、經濟性,同時降低排放污染。
如何生產出比競爭對手更高效、更低成本、更高質量且不影響測試覆蓋的ETC,已成為快節奏的汽車電子行業難以應付的挑戰。在開發ETC檢測設備時,要兼顧三個彼此沖突的目標:時間(測試開發、執行和系統部署);成本(資金和集成);范圍(吞吐率、精度和靈活性)。因此,泛華恒興為某公司開發了雙工位第五代ETC反應時間測試系統,很好的兼顧了對時間、成本和范圍的要求。
2 ETC工作原理
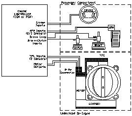
電子節氣門由節氣門體、驅動電機和節氣門位置傳感器等構成,來自發動機ECU的指令使驅動電機動作,通過傳動機構使節氣門轉動,保證發動機工作所需的節氣門開度。節氣門位置傳感器由兩個電位器組成,節氣門開度變化時,電阻值發生變化,輸出的電壓信號隨之變化,與電子油門踏板位置傳感器信號一起,輸入到發動機ECU,經計算后,輸出驅動電機控制信號,從而控制發動機節氣門開度。其工原理如圖1所示。

圖1 ETC工作原理示意圖
直流電機在驅動電流作用下旋轉一定角度,通過齒輪傳動機構,將直流電機軸的運動傳遞給節氣門軸,節氣門軸帶動節氣門旋轉到所需角度,改變進氣通道的截面積,從而控制發動機的進氣流量。同時,由于節氣門軸的轉動,改變電位計的工作位置,電位計輸出的信號發生變化,發動機控制單元根據信號值可確定節氣門的具體開度位置反饋,從而精確微調其位置。電位計為兩個反向信號計組成,一個反映節氣門的正向開度位置,另一個反映節氣門的反向開度位置,比較兩個信號計的信號值可相互檢查其工作狀態,作為判斷是否有失效的一個依據。
3 系統硬件設計
為了滿足實際生產過程中對效率的要求,系統設計為雙工位。核心部件完全獨立,兩個工位互不影響。大大減少了研發成本,提高了測試效率。設備外觀如圖2所示。

圖2 設備外觀
上位系統為穩定的IPC系統,通過顯示器、鼠標、鍵盤實現人機交互,通過PCI總線控制DAQ板卡和數字I/O板卡。
DAQ板卡采用NI多功能DAQ板卡來實現對傳感器信號、電機電壓、參考電壓等參數的采集,即使在高采樣率下也能保持高精度。
數字I/O采用NI工業數字I/O板卡,通過利用數字I/O板卡配合相應的信號調理電路實現了對信號通道切換模塊的動作、測試啟動鼠尾開關、急停按鈕等的狀態,氣缸動作控制,報警等狀態指示,工件有無、廢品檢測等傳感器的狀態監測。
計算機通過多功能DAQ板卡的模擬輸出控制編程電源。編程電源能夠提供0~±20V電壓及 0~±10A電流,用來驅動直流電機。位置傳感器參考電源由精密5V直流電源提供。
4系統軟件的實現
本系統的開發和使用環境相同,操作系統為Windows XP SP2,開發環境為LabVIEW8.6。
LabVIEW的高效圖形化應用開發環境,結合了簡單易用的圖形化開發方式和靈活強大的編程語言優勢。它可以提供:直觀明了的圖形化開發環境;開放且符合工業標準的軟件;內置編譯器加快運行速度;多平臺兼容;可與大量硬件接口(I/O)緊密結合。
4.1 測試方法
作為終檢測試設備,測試項包括全開電壓測試、全關電壓測試、反應時間測試、相關性和摩擦力測試、彈簧漏裝檢測等多種測試。

圖3 反應時間曲線
反應時間測試是檢驗產品是否合格的重要指標,數據曲線如圖3所示。
全開電壓測試和全關電壓測試,核心算法采用PID調節方式。首先供給電機一個電壓,使電機處于關閉或打開狀態;實時采集傳感器信號,根據當前閥片角度和目標角度的差值,給出調節電壓,如此反復調節。直至閥片角度跟目標角度的差值小于預設值或到達預設時間退出。但是由于工件自身的差異性,不合適的PID參數會導致調節過程不夠穩定。針對此問題,做了大量重復性試驗,確定了最終的PID參數,保證了PID調節的穩定性。得到的波形如圖4所示。

圖4 全開電壓、全關電壓測試和相關性摩擦力測試曲線
相關性和摩擦力測試最核心的是數據分析的過程。相關性和摩擦力測試的數據處理過程,包括簡單的傳感器信號電壓和角度的換算,也涉及了電動力學中的反電動勢的計算等處理方法。在各階段的數據處理過程中,更是涉及了中值濾波、線性填充和線性化等多種算法。充分保證了測試結果的準確性和穩定性。得到的數據波形如圖4所示。
彈簧漏裝檢測是新的測試項。經過前期的驗證,漏裝彈簧的節氣門由打開位置返回的默認位置角度和由關閉位置返回的默認位置角度的差值穩定在4°~6°,而沒有漏裝彈簧的節氣門的差值穩定在0.6°以下。因此,讓節氣門由一個稍微打開的位置返回默認位置,再讓節氣門由一個稍微關閉的位置返回默認位置,分別采集傳感器電壓,通過計算兩個位置角度的差值來判斷彈簧是否漏裝。
4.2 軟件整體設計
軟件在功能實現上采用模塊化設計,特定的模塊實現特定的功能。主要由參數配置、單步調試、自動測試、用戶管理和數據存儲等模塊組成。
為了生產安全和質量保證的需要,在軟件中設計了用戶登錄和用戶管理模塊,可以分配管理員和操作員兩種權限,一般操作者只有操作權限。管理員可通過參數配置模塊實現對測試流程參數和測試項的設置。自動測試模塊是本系統的核心模塊,此模塊完過系統的主要測試和統計記錄功能。單步調試模塊可以完成氣缸單步測試、傳感器檢測、報警燈調試的功能,用于維護和維修。
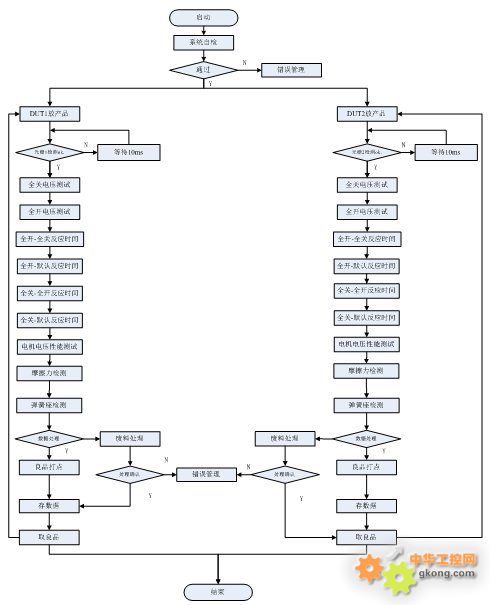
軟件系統基于生產者和消費者架構進行了拓展,兩工位并行測試,互不影響。其程序流程圖如圖5所示。

圖5 系統程序流程圖
5 系統特點及總結
此系統采用了先進的模塊化、標準化測試技術和可靠的產品,硬件選用NI公司的板卡,軟件采用LabVIEW開發。
系統中硬件均使用成熟可靠的部件,系統設計充分考慮各種意外發生的可能性,使系統具有很高的可靠性。系統硬件設計充分考慮ETC規格的兼容性,預留了五種夾具類型;軟件上采用成熟的模塊化設計,并且可對系統中各種參數進行配置,從軟硬件上完美兼容不同規格的ETC。系統具有很高的靈活性。系統設計充分考慮工業現場環境的要求,對硬件及結構等方面做了專門的設計。系統具有很高的適用性。系統對很多重要資源如工控機PCI插槽,數據采集通道,數字控制通道等進行了適當的預留,使系統具有很高的可擴展性。
由于有了優良的配置組合,該系統具有非常好的性能。雙工位的設計節省了成本,提高了測試效率。體現了柔性測試技術可靠性、靈活性、適用性和可擴展性等特點。
參考文獻
[1] 陶國良,郭連.電子節氣門技術的發展現狀及趨勢.車用發動機.2003,(4).
[2] 吳明.節氣門位置傳感器的功能與檢測.汽車實用技術.2003,(12).
[3] Mike Dale,韓建寶,楊訓敏.電子節氣門控制系統結構特點及其優勢.汽車維修與保養.2005,(4).
[4] 張洪濤,何基都.汽車電子節氣門技術的現狀及發展趨勢.廣西工學院學報.2009,(3).
[5] 張寶剛, 顧飛.基于“柔性測試”技術的筆式點火線圈綜合測試系統.國外電子測量技術.2008,27(10).
[6] 高天虹,汪海波.基于柔性測試技術的測試系統.兵工自動化.2009,(5).